Oletko joskus törmännyt tällaiseen tunnukseen
![]()
tai tekstiin: ”Tämä teos on lisensoitu Creative Commons 4.0 Kansainvälinen -lisenssillä”?
CC-tunnus ja teksti kertovat kansainvälisestä Creative Commons -lisenssijärjestelmästä, jolla minkä tahansa teoksen tekijä voi helposti jakaa omiin teoksiinsa käyttöoikeuksia kenelle tahansa, ilman että alkuperäisen tekijän ja teoksen jatkokäyttäjän tarvitsee olla erikseen yhteydessä toisiinsa. Creative Commons -lisenssi, tuttavallisemmin CC, on siis erittäin hyödyllinen, niin teoksen tekijälle kuin käyttäjällekin.
Lisenssillä voi lisensoida lähes kaikkea laidasta laitaan – taiteesta oppimateriaaleihin – ja siksi sen tunteminen on erittäin hyödyllistä myös korkeakoulutoimijoille. Lisenssimerkkiin voit törmätä muun muassa kirjassa, valokuvassa, koulutusmateriaalissa tai vaikkapa verkkosivuilla.
Oman kokemukseni mukaan CC-lisenssimerkintä kuitenkin tunnistetaan korkeakoulumaailmassa työskentelevien parissa edelleen harvoin, sitä käytetään vähän tai sitä ei osata käyttää oikein.
Tämä teksti on osa kaksiosaista blogipostausten sarjaa. Tässä ensimmäisessä osassa esittelen pähkinänkuoressa, mistä lisenssoinnissa on kyse ja mitä kannattaa huomioida lisenssiä käytettäessä. Loppuun olen koonnut oman työkokemukseni kautta syntyneet kätevät muistilistat alkuperäisten teosten tekijöille ja lisensoitujen teosten käyttäjille. Toisessa, myöhemmin ilmestyvässä blogisarjan osassa pohdin, miten lisenssijärjestelmä koskettaa korkeakoulujen arkea.
CC-lisenssi pähkinänkuoressa
Kuvitellaan tilanne: henkilö on kirjoittanut blogiinsa artikkelin ja löytää verkossa surffatessaan siihen erinomaisen valokuvan, jota tahtoisi blogissa käyttää. Koska valokuva on tekijänoikeuslain alainen teos, hän ei voi käyttää kuvaa ilman alkuperäisen tekijän lupaa.
Tällöin kuvan käyttö mahdollistuu ainoastaan, jos blogin kirjoittaja on yhteydessä valokuvaajaan ja he sopivat kuvan käyttöoikeuksista. Tämä on usein hidasta ja hankalaa, estäen hyvien, yleishyödyllisten asioiden leviämistä. Useissa tapauksissa myös kuvan ottajan yhteystietojen löytäminen voi olla vaikeaa. CC-lisenssi poistaa tämän ongelman. Jos kuvan ottaja on merkinnyt kuvaansa joko CC-lisenssin kuvatunnuksen, CC-lisenssin kuvaustekstin tai molemmat (ks. blogin alussa), on valokuvaaja sillä kertonut, millä ehdoin kuvaa saa käyttää uusissa yhteyksissä tai vaikkapa muokata ilman hänen lupaansa. Näin bloggaajan ei tarvitse olla lainkaan yhteydessä kuvan tekijään, vaan hän voi suoraan käyttää kuvaa – kunhan kunnioittaa tekijän valitseman lisenssin ehtoja.
Mitä vapauksia lisenssi antaa?
CC-lisenssi koostuu neljästä elementistä, joita voi yhdistellä keskenään teoksen alkuperäisen tekijän itse haluamalla tavalla. Vaihtoehdoista valitsemalla tekijä määrittää esimerkiksi sen, voiko teosta käyttää kaupallisesti, kuinka sitä saa muokata ja millaisin ehdoin se tulee lisensoida, jos sitä jatkokäytetään.
Elementit, joista tekijä valitsee käyttöönsä sopivimmat ovat:
- BY = Nimeä: Teoksen jatkokäyttäjän on mainittava lähde asianmukaisesti, tarjottava linkki lisenssiin sekä merkittävä, mikäli hän on tehnyt teokseen muutoksia.
- NC = EiKaupallinen: Teoksen jatkokäyttäjä ei saa käyttää aineistoa kaupallisiin tarkoituksiin.
- SA = JaaSamoin: Teosta saa käyttää, mutta se on jaettava aina eteenpäin täysin samalla CC-lisenssillä kuin alkuperäinenkin teos. Näin jatkokäyttäjä ei voi esimerkiksi omaan remiksattuun teokseensa asettaa jotakin toista, erilaista CC-lisenssiä.
- ND = EiMuutoksia: Teoksen jatkokäyttäjä ei saa tehdä teokseen mitään muutoksia, vaan se on jaettava eteenpäin sellaisenaan (mutta jakaminen on sallittua). 1
Lisensseihin liittyy edellä mainittua tarkempia lisätietoja, joihin kannattaa perehtyä yllä olevien linkkien kautta ennen niiden hyödyntämistä teosten tekijänä tai jatkokäyttäjänä.
Koska lisenssin voi rakennella omanlaisekseen näistä elementeistä, CC-lisenssillä varustettua teosta jatkokäytettäessä on tarkistettava, mitkä kirjainyhdistelmät CC-lisenssiin on merkitty, jotta jatkokäyttäjälle valkenevat juuri sille teokselle sallitut tavat hyödyntää teosta olematta erikseen yhteydessä tekijään.
Neljän elementin lisäksi käytössä on ns. CC0-lisenssi (Public Domain), joka antaa täydet oikeudet jatkokäyttää teosta ilman mitään rajoitteita (edes alkuperäisen tekijän nimeä ei siis tällöin tarvitse välttämättä mainita)1. Itse kuitenkin suosittelen hyvänä nyrkkisääntönä mainitsemaan alkuperäisen lähteen aina ja kunnioittamaan siten tekijän työtä. Tällöin myös lisensoidun teoksen käyttäjänä olet turvallisemmilla vesillä, kun alkuperäislähteesi on löydettävissä. Alkuperäisten lähteiden mainitseminen on myös palvelus sinun teoksesi käyttäjälle, joka (toivottavasti) valistuneena kuluttajana arvioi saamansa tiedon oikeellisuutta ja alkuperää kriittisin silmälasein.
On hyvä huomata, että lisenssi on eri asia kuin tekijänoikeus. Tekijänoikeutta ei lisenssillä voi poistaa: tekijänoikeuslain mukaan se syntyy aina automaattisesti tekijälle2, mutta lisenssillä tekijä voi jakaa käyttöoikeuksia oman tekijänoikeutensa alaiseen teokseen. Eri maissa on erilaiset lait, mutta CC-lisenssi on pätevä kaikkialla maailmassa ja siten sitä on periaatteessa turvallista käyttää, vaikka ei jokaisen maan lakia tarkasti tuntisikaan.
Muistilistat tekijälle ja käyttäjälle
Alle olen koonnut avuksesi kaksi muistilistaa. Ensimmäinen on tarkoitettu sinulle alkuperäisteoksen tekijänä ja toinen toisen henkilön tekemän CC-lisensoidun teoksen jatkokäyttäjänä.
Muistilista – näin lisensoin oman teokseni:
Kun lisensoit oman teoksesi, pohdi ainakin seuraavia asioita:
1. Päätä laajuus!
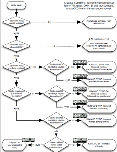
Pohdi, missä laajuudessa teostasi voidaan jakaa, muokata ja hyödyntää sinun tietämättäsi. Tämä määrittää sen, millaisen lisenssin tulet valitsemaan. Hyvä apuväline tähän on oheinen vuokaavio3 tai sähköinen lisenssivalitsin https://creativecommons.fi/valitse/
Selvitä myös työnantajasi määrittämät sisäiset periaatteet CC-lisenssin käyttöön, ennen kuin lisensoit työsi puitteissa tekemiäsi teoksia.

2. Ajattele kokonaisuutta, kaikki sisältö lisensoituu!
Jos kirjoitat esimerkiksi korkeakoulun kehittämishankkeessa kirjan tai teet vaikka oppimateriaalipaketin ja päätät CC-lisensoida sen, on tärkeää huomioida, että silloin CC-lisenssin alaista on kaikki materiaali, jota kirjasi sisältää. Siis myös mahdollisesti siellä olevien vierailevien kirjoittajien tekstit, valokuvaajan ottamat kuvat tai vaikkapa graafikon tekemä kuvitus. Tällöin sinulla tulee olla kaikilta tekijöiltä lupa CC-lisensointiin, sillä heidän teoksensa lisensoituvat siinä samalla kun lisensoit oman kirjasi. Periaatteessa teoksessa voi ilmoittaa tiettyjen osien rajautuvan lisenssin ulkopuolelle, mutta käytännössä tämä on usein hankalaa käyttäjän näkökulmasta.
Jos olet teoksessasi käyttänyt jonkun toisen CC-lisensoimia teoksia, kuten vaikkapa valokuvia, sinun tulee kunnioittaa hänen valitsemaansa lisenssiä. Siis näin: jos käytät kuvaa, jonka CC-lisenssi määrittelee jakamaan kuvan aina samalla lisenssillä eteenpäin (SA), et saa käyttää kirjassasi kuvaa, mikäli haluat itse lisensoida omasi vaikkapa CC0 eli täysin vapaaseen käyttöön.
3. Kunnioita yksityisyyttä!
Jos liität teokseen vaikkapa valokuvia, olethan muistanut pyytää luvan myös niissä esiintyviltä henkilöiltä kuvien käyttöön? Kenenkään kuvaa ei saa julkaista ilman lupaa: ei CC-lisensoidussa, eikä käyttöoikeuksiltaan rajatummissakaan teoksissa. Varsinkin jos CC-lisensoit vapaasti, voivat kuvat levitä joskus hyvinkin laajalti.
4. Lisensoi ja julkaise!
Kun olet päätynyt oikeaan lisenssiin ja saanut kaikilta osapuolilta sen käyttöön hyväksynnän, on itse lisensoiminen helppoa: lisäät vain lisenssin tekstin (ja halutessasi myös tunnuskuvan) teoksesi yhteyteen näkyvälle paikalle. Verkkosivulle lisenssin voi lisätä koodina.1 Kurkista täältä tarkemmat ohjeet lisenssin lisäämiseen!
Muistilista lisensoidun teoksen käyttämiseen:
Kun käytät jonkun toisen lisensoimaa teosta omassa uudessa teoksessasi, muista seuraavat asiat:
1. Kunnioita lisenssiä!
Kunnioita aina tekijän valitsemaa lisenssiä. Perehdy sen ehtoihin ja toimi niiden mukaan. Eli jos esimerkiksi kaupallinen käyttö on kielletty lisenssissä (NC), älä painata esimerkiksi valokuvasta myytäviä postikortteja. Muista myös tarkistaa työnantajasi suhtautuminen CC-lisensoitujen teosten käyttöön.
2. Kunnioita alkuperäistä tekijää!
Valtaosa CC-lisensseistä edellyttää alkuperäisen tekijän ja lähdelinkin mainitsemista. Muista tehdä se! Mainitse myös, jos olet tehnyt muutoksia teokseen.
3. Tarkista lähde!
Tarkista aina, että otat CC-lisensoidun teoksen käyttöösi luotettavasta lähteestä. Verkkoon on periaatteessa kenen tahansa mahdollista ladata toisten tekemää materiaalia ja lisätä niihin CC-lisenssin tunnusteksti omissa nimissään. Viime kädessä myös kuvaa jatkokäyttänyt kantaa vastuuta asiasta.
Ja sitten vain lisensoimaan!
CC-lisenssin käyttö on periaatteessa helppoa, mutta olennaista on ymmärtää sen sisältö ja merkitys. Muista myös käydä lävitse miten teidän organisaatiossanne voi käyttää CC-lisensoituja aineistoja tai miten voit itse CC-lisensoida aineistoja. Organisaatiokohtaisesti käytänteet vaihtelevat ja niitä tulee kunnioittaa.
Ja sen jälkeen, ei muuta kuin avoimuus kunniaan, tekijöitä kunnioittaen!
Linkkivinkit:
Näillä sivustoilla saat konkreettisia neuvoja, kun joku mietityttää tai aihe kiinnostaa enemmän:
- Aalto-yliopiston tuottama ImagOA-opas avoimesta tieteestä ja kuvien käytöstä
- CreativeCommons.fi-verkkosivusto, jossa perusasiaa lisensoinnista sekä valmiit lisenssivalitsimet
- Maarit Koskela Metropolian kirjastosta kirjoittaa blogissaan hauskalla ja informatiivisella tavalla sallituista kuvien käyttötavoista verkkojulkaisuissa
Lähteet:
1 CreativeCommons.fi. 2019. Verkkosivusto. Saatavana osoitteessa: https://creativecommons.fi/
2 Tekijänoikeuslaki 1961/404. Annettu Helsingissä 1.9.1961. Saatavilla sähköisesti osoitteessa https://www.finlex.fi/fi/laki/ajantasa/1961/19610404
3 Toikkanen Tarmo, 2014. CC-lisenssin valintaprosessi. CC0. Saatavilla sähköisesti osoitteesta https://creativecommons.fi/wp-content/uploads/sites/24/2010/06/Creative-Commons-lisenssin-valintaprosessi.pdf
Kommentit
Ei kommentteja