Työelämä muuttuu ja niin muuttuvat myös työelämän vaatimukset työyhteisöille. Itseohjautuvuuden ja jaetun johtajuuden myötä yksilön ja yhteisön on toimittava toisiaan tukevalla tavalla ja otettava huomioon ryhmänsä jäsenet yhä moniulotteisemmin. Näin ollen myös tunteet ja tunnetaidot tulevat kiinteäksi osaksi onnistunutta työyhteisön toimintaa. Lyhyesti tunnetaidoilla tarkoitetaan yksilön ymmärrystä omista tunteistaan ja niiden vaikutuksista sekä ymmärrystä toisen tunteista ja kysyä asettua toisen ihmisen asemaan – puhutaan empatiasta.
Tunnetaitojen merkitys korostuu työelämässä
Hokkanen ja Strömberg (2003: 47) kertovat 2000-luvun alussa tehdystä tutkimuksesta, jossa tunteiden on havaittu vaikuttavan muistin toimintaan, päätöksentekoon, havaintojen tekoon sekä ongelmanratkaisukykyyn. Työelämäkonseptissa tunteiden huomioimisella pyritään kokonaisvaltaisempaan ymmärrykseen, ei järjenkäytön vähentämiseen (Hokkanen & Strömberg 2003).
Tunnetaitojen merkitys korostuu nykymuotoisessa työelämässä, jossa työntekijöiden itseohjautuvuus ja jaettu johtajuus lisääntyvät. Sujuvassa yhteistyössä tarvitaan ymmärrystä niin omista kuin toisen tunteista. Tunnetaitojen merkityksestä on puhunut sekä kirjoittanut muun muassa psykologi Jarkko Rantanen. Rantanen kertoi haastattelussaan Helsingin Sanomille tunteiden olevan luonnollinen osa työelämää, sillä ne ovat osa normaalia ihmiselämää. Ihminen ei ole kone, josta tunteet voisi sulkea pois työajaksi.
Muuttuvassa toimintaympäristössä myös osaamisen vaatimukset muuttuvat. Tulevaisuuden työelämässä korostuvat omaan osaamiseen ja sen kehittämiseen liittyvät taidot. Sosiaali- ja terveysministeriön toimintapolitiikan yksikön johtaja Liisa Hakala (2018) kuvailee muutosta seuraavasti:
Tulevaisuudessa korostuvat myös metataidot, joita ovat esim. oman osaamisen ja vahvuuksien tunnistaminen, itsensä johtaminen ja yhteistyötaidot. Ihminen tarvitsee kykyä verkostoitua ja rakentaa sosiaalisia suhteita, jotta hän voi kasvattaa ja hyödyntää omaa osaamistaan ja löytää työn tekemisen mahdollisuuksia. Yksilöiden välinen suhdepääoma eli sosiaalinen pääoma muodostuu mm. luottamuksesta, yhteisöllisistä arvoista ja normeista sekä toiminnasta yhteiseksi hyväksi. Tutkimusten mukaan sosiaalisen pääoman hyvä taso työyhteisössä pienentää sairauspoissaolon riskiä ja masentuneisuuden riskiä. (Hakala 2018.)
Oppia tunnetaidoista jo koulutukseen
Työelämän tunnetaidot ovat siis kiistatta oleellisia työelämässä, mutta missä niitä työelämän tunnetaitoja sitten opitaan? On tärkeää muistaa, että tunnetaitoisuus on nimenomaan osin opittu taito. Kuten kaikessa, osalle tämäkin taito on luontaisempi kuin toiselle. Joillekin taitojen harjaantumiseen menee kauemmin kuin toisella. Jos kysytään useilta tunnetaitoja tutkineilta, missä näitä taitoja tulisi oppia, on vastauksista yksi esimerkiksi korkeakoulussa.
Työelämän edellytyksien muuttuessa ja tunnetaitojen korostuessa, tulisi myös nykyisen koulutusjärjestelmän ja -sisällön vastata monipuolisemmin muuttuviin tarpeisiin. Tähän haasteeseen on toki jo herätty, sillä nykyään esimerkiksi lapsille opetetaan ikätasoon suhteutettuna oman elämän tunnetaitoja. Empatian puute on ollut nähtävissä jo kouluikäisissä lapsissa, joten tunnetaitojen opetusta läpi koulutuspolkujen olisi syytä lisätä.
Yksilön hyvinvoinnilla suuria hyötyjä
Tunnetaidot vaikuttavat jokaisen työntekijän jokaiseen päivään. Siksi niiden merkitys myös yksilötasolla on valtava. Tunteet vaikuttavat ihmisen toimintakykyyn ja esimerkiksi ilahtumisen tunteella on suora vaikutus ihmisen koettuun itseluottamukseen sekä vuorovaikutukseen työyhteisössä. Ajangon mukaan nämä tarkoittavat esimerkiksi kykyä havainnoida ja tulkinta tunteita sekä tarpeita. Tunneäly on yksilölle tarpeellinen, jotta voidaan luoda ja ylläpitää ihmissuhteita sekä toimia niissä tyydyttävällä tavalla. (Ajanko 2016.)
Työyhteisössä, jossa yksilöt voivat hyvin, voidaan yleensä myös ryhmänä paremmin. Hyvinvoiva ja kyvykäs työntekijä on yleensä myös tuottavampi sekä sitoutuneempi omaan työyhteisöönsä. Lisäksi hyvinvoivalla työntekijällä on resursseja innovoida sekä luoda työyhteisöönsä uusia ratkaisuja.
Tunnetaidot opinnäytetyössä suurennuslasin alla
Omassa opinnäytetyössäni selvitin eräässä Helsingin kaupungin monipuolisessa palvelukeskuksessa olevien työyhteisöjen tunnetaitoja. Tavoitteena oli tuottaa kyselyllä tietoa siitä, mitä taitoja työyhteisössä jo on, jotta näitä voidaan ylläpitää sekä selvittää niitä tekijöitä, joissa työyhteisöillä olisi kehittämisenvaraa.
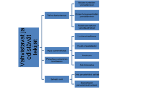
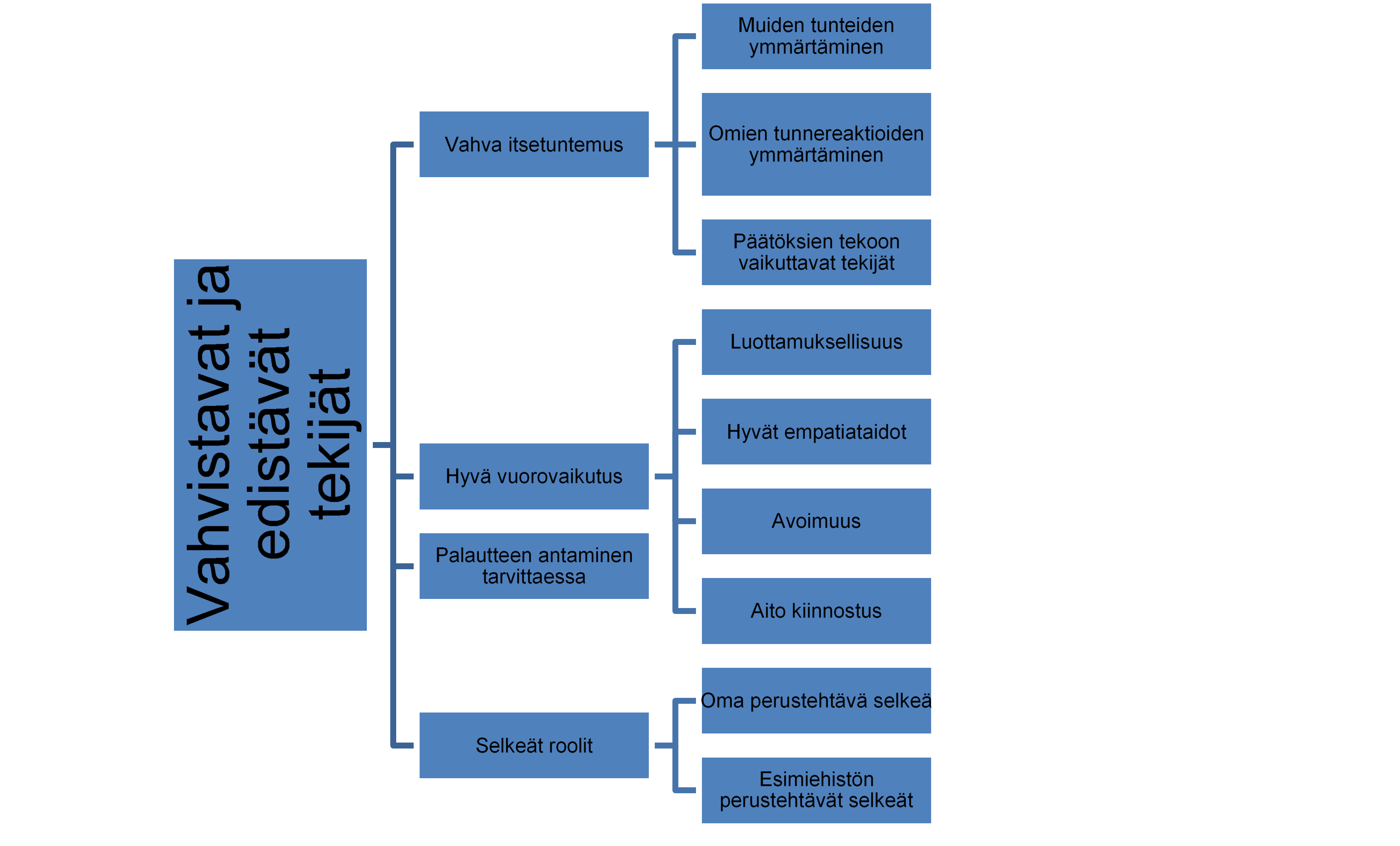
Tulokset olivat osittain ennustettavissa; tunnetaitoja edistäviksi ja vahvistaviksi tekijöiksi työyhteisöissä nousivat työntekijöiden muun muassa vahva itsetuntemus, hyvät vuorovaikutustaidot työyhteisön sisällä, palautteen anto aiheellisissa tilanteissa sekä selkeät roolit työyhteisössä. Heikentäviksi ja uhkaaviksi tekijöiksi puolestaan nousivat tuloksissa ajoittainen työilmapiirin heikkous, epäonnistunut sekä epäasiallinen palaute sekä kokemus johdon tuesta. Yllättävää oli, että palaute nousi vahvasti esiin niin edistävänä kuin uhkaavana tekijänä.
Vahvuuksina itsetuntemus sekä vuorovaikutus
On tärkeää muistaa, että jokaisessa työyhteisössä on jotain hyvää! Usein ihmisillä on taipumus puuttua ja takertua sellaisiin tekijöihin, jotka ovat huonosti tai kaipaavat kehittämistä. Olisi kuitenkin hyvä kääntää kiikarit sinne, missä on jo hyvää ja keskittyä hetki niihin. Hyvätkään ominaisuudet eivät ole pysyviä, jos niiden ylläpidolle ja vahvistamiselle ei anneta aikaa. (Johnstone & Wilkinson 2016.)

Vahvistavista tekijöistä työyhteisöissä nousivat oleellisimmiksi työntekijöiden itsetuntemus sekä hyvät vuorovaikutustaidot. Itsetuntemuksella oli suora vaikutus siihen, kuinka henkilö ymmärsi muita sekä ymmärsi omien tunnereaktioidensa vaikutukset toisiin työntekijöihin. Itseään ja toista ymmärtävän työntekijän oli helpompi toimia molempia osapuolia tyydyttävällä tavalla vuorovaikutussuhteissa. Vastaajat kokivat, että ymmärtämällä omia tunnereaktioitaan, oli helpompi ymmärtää myös toista, vaikka se ei aina helppoa olisikaan ollut.
Kehityskohteena koettu tuki ja asianmukainen palaute
Työyhteisöt muuttuvat ja kehittyvät. Osassa työyhteisöitä nämä kehittymisen tarpeet ovat suurempia kuin toisissa, jokaisessa niitä kuitenkin on. Maailmassa tuskin on sellaista työyhteisöä, joka voisi sanoa olevansa täydellinen eikä minkäänlaisia kehittämisen tarpeita enää ole. Ottaen huomioon, että työyhteisöjen jäsenistö muuttuu ajoittain, tuo tämä oman osansa työyhteisön sisäiseen kehittämiseen ja kehittymiseen. (Bingham 2016.)

Vastaajat kokivat, että työilmapiirissä, epäasiallisessa palautteessa sekä johdon tuessa olisi vielä kehitettävää. Johdolta toivottiin enemmän läsnäoloa ja ymmärrystä työyhteisöjen, ajoittain hyvin vaihteleviin tilanteisiin sekä toivottiin, että johto tulisi katsomaan konkreettisesti millaista arki voi pahimmillaan ja parhaimmillaan olla. Epäasiallinen palaute taas heikensi osin työilmapiiriä sekä aiheutti ymmärrettävästi tarpeetonta mielipahaa työntekijöissä. Toiveena oli, että työyhteisöiden tunnetaitoihin kiinnitettäisiin yhä enemmän huomiota, sillä vahvat tunnetaidot työyhteisöissä, ja erityisesti empatia, voisivat olla sellaisia tekijöitä, joka ehkäisisi konflikteja ja erimielisyyksiä.
Palaute osana työyhteisöä ja sen kehittämistä
Oli kiinnostavaa ja osin yllättävää huomata, että palautteen anto nousi vastauksista esiin niin positiivisessa kuin kehittävässä mielessä. Vastaajat kokivat, että antoivat sekä saivat palautetta silloin kuin siihen oli aihetta. Tämä auttoi työntekijöitä sekä koko työyhteisöä kehittymään ja kehittämään. Toisaalta epäasiallinen palaute koettiin myös rikkovana tekijänä. Palaute annettiin väärään aikaan, väärien ihmisten seurassa tai epäasiallisessa muodossa ilman varsinaista syytä.
On tärkeää muistaa, että jokainen – siis aivan jokainen – tarvitsee palautetta työstään. Hyvä palaute antaa vahvistusta siitä, että suunta on oikea ja tällä tiellä kannattaa jatkaa. Toisaalta kehittävä palaute kertoo toisen näkemyksen siitä, mitä tulisi parantaa työssään. Vaikka joskus palaute voi tuntua ikävältä, mutta asiat voivat näyttäytyä paremmin ”out of the box” näkökulmasta. Epäasiallista palautetta ei kenenkään tarvitse työelämässä sietää, se on asia erikseen, mutta kehittävää palautetta kannattaa opetella antamaan sekä vastaanottamaan.
Miten siis onnistuisin palautteessa?
Opinnäytetyön pohjalta voisin sanoa, että tärkein muistisääntö lienee jo vanhaa sanontaa mukaillen: anna palaute sellaisessa muodossa, jossa toivoisit sen itse saavasi, jos olisitkin toisen saappaissa. Siihen ajatukseen on syytä pysähtyä. Tuntuisiko minusta hyvältä ja kehittävältä kuulla tämä asian juuri näin? Miten minä tähän reagoisin, jos vastapuoli sanoisikin näin minulle? Jos vastauksesi on, että loukkaantuisin tai en haluaisi palautetta näin, on syytä muodoilla palaute uudelleen.
Älä siis heti tyrmää toisen mielipidettä, vaikka se joskus siltä tuntuisi. Asetu toisen asemaan, mieti, pohdi, tunnustele ja parhaimmillaan kehity paremmaksi.
Kirjoittaja:
Emmi Kettunen, sosionomi (ylempi AMK)
Blogikirjoitus perustuu kirjoittajan sosiaalialan ylemmän ammattikorkeakoulututkinnon opinnäytetyöhön Tunnetaidot osana työyhteisöä ja sen toimintaa (marraskuu 2019).
Lähteet:
Ajanko, Sari 2016. Moninaisuuden johtaminen – Ytimessä johtajan itsetuntemus. Suomen Liikekirjat.
Bingham, Cecilie 2016. Employment Relations – Fairness & Trust in Workplace. London: SAGE Publications Ltd.
Hakala, Liisa 2018. Työelämä muuttuu – mitä työelämävalmiuksia tarvitsemme? Sosiaali- ja terveysministeriö. Saatavilla osoitteessa: https://stm.fi/artikkeli/-/asset_publisher/tyoelama-muuttuu-mita-tyoelamavalmiuksia-tarvitsemme-
Hokkanen, Simo & Strömberg, Oiva 2003. Ihmisten johtaminen. Jyväskylä: Sho Business Development Oy.
Isacson, Annica 2018. Korkeakoulusta tulisi saada tunnetaitoja, jotka kantavat elämässä. Saatavilla osoitteessa: https://esignals.haaga-helia.fi/2018/10/03/korkeakoulusta-tulisi-saada-tunnetaitoja-jotka-kantavat-tyoelamassa/
Johnstone, Stewart & Wilkinson, Adrian 2016. Developing Positive Employment Relations. Saatavilla e-kirjana osoitteessa: https://link-springer-com.ezproxy.metropolia.fi/book/10.1057%2F978-1-137-42772-4
Salmi, Susanne 2018.Tulevaisuuden työelämässä menestyy se, jolla on hyvät tunnetaidot, sanoo psykologi – Näin kehität tunnetaitojasi. Helsingin Sanomat. Saatavilla osoitteessa: <https://www.hs.fi/hyvinvointi/art-2000005521510.html>
Savolainen Laura 2016. Miksei meille koulu opettanut tätä? Nykylapset oppivat tunnistamaan miltä toisesta tuntuu. Yle. Saatavilla osoitteessa: https://yle.fi/uutiset/3-8751001
Kommentit
Ei kommentteja